• <nav id="6muok"></nav>
  • <abbr id="6muok"></abbr>
  • <sup id="6muok"><acronym id="6muok"></acronym></sup>

    HOME > Products > Audio Power Amplifier IC > Headphone Amplifier

    HT97220
    125mW Direct Drive Line Drivers/Headphone Amplifiers

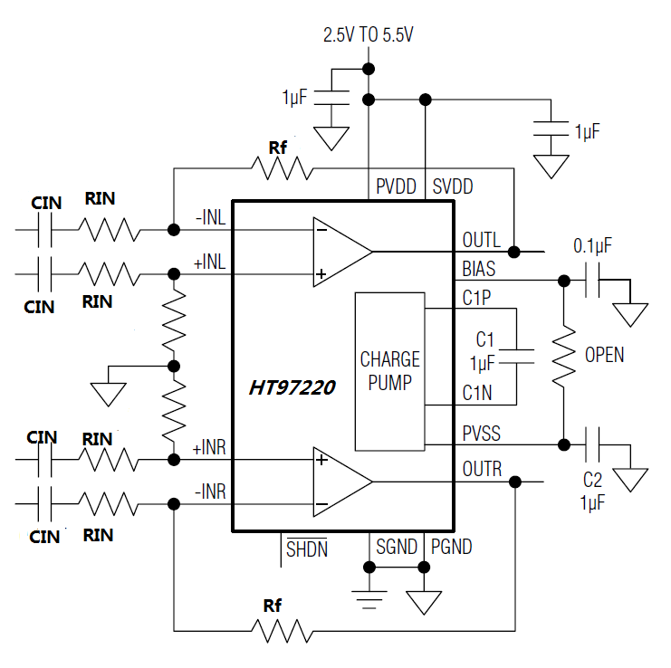
    The HT97220(L) is a differential input Direct Drive line driver/headphone amplifier, which can also drive single-ended input signal. It is capable of being driven with 125mW into 32Ω with a 5V supply. The IC is offered with an externally set gain through external resistors (or an internally fixed 6dB gain which needs to be pre-booked. The external gain setting nodes can also be used to configure filters for set-top box applications. The IC has exceptional THD+N over the full audio bandwidth.

    Two versions of the IC can be chosen with different turn-on times (tON). The versions for headphone applications feature a tON of 4.2ms while the version, intended for set-top-box applications, which needs to be pre-booked, feature a 130ms tON. An on-chip charge pump inverts the power-supply input, creating a negative rail. The output stage of the amplifier is powered between the positive input supply and the output of the charge pump. The bipolar supplies bias the output about ground, eliminating the need for large, distortion-introducing output coupling capacitors. The IC shutdowns and startups without click-pop noise.

    The IC is available in a 3mm x 3mm, 16-pin QFN-PP and is specified over the extended -40°C to +85°C temperature range.


    DOWNLOAD THE DATA

    FEATURES

    • Direct Drive Outputs Eliminate DC-Blocking Capacitors, Save Space

    • Excellent Bass Fidelity

    • Shutdown and Startup without any Click-Pop Noise

    • Exceptional Low THD+N: 0.001% Minimum

    • Absolutely Low Noise Performance

      VN: 7μV

    • Differential or Single-Ended Input

    • Wide 2.5V to 5.2V Operating Range

    • Output Power: 125mW (fIN = 1kHz, VDD=5V, RL=32?, THD+N=1%);

    • Pb Free Packages, QFN16L-PP 3mm*3mm, Extremely Simple BOM Needed

    APPLICATIONS


    • LCD Televisions
    • Prosumer Audio Devices


    • Headphones

    • Simple Multimedia Interfaces

    • Set-Top Boxes

    • Blue-ray and DVD Players



    TERMINAL FUNCTION

    PIN

    NAME

    Description

    1

    PVDD

    Charge-Pump Power-Supply Input. Bypass to PGND with 1μF.

    2

    C1P

    Positive Flying Capacitor Connection. Connect a 1μF capacitor between C1P and C1N.

    3

    PGND

    Power Ground. Connect PGND and SGND together at the system ground plane.

    4

    C1N

    Negative Flying Capacitor Connection. Connect a 1μF capacitor between C1P and C1N.

    5

    PVSS

    Negative Charge-Pump Output. Bypass to PGND with 1μF.

    6

    SGND

    Signal Ground. Connect PGND and SGND together at the system ground plane.

    7

    INR+

    Right Positive Polarity Input

    8

    INR-

    Right Negative Polarity Input

    9

    SVDD2

    Signal Path Power-Supply Input. Bypass to PGND with 1μF. Connect directly to PVDD.

    10

    OUTR

    Right Direct Drive Output

    11

    BIAS

    Internal Supply Node. Bypass to PGND with 0.1μF.

    12

    OUTL

    Left Direct Drive Output

    13

    SVDD

    Signal Path Power-Supply Input. Bypass to PGND with 1μF. Connect directly to PVDD.

    14

    INL-

    Left Negative Polarity Input

    15

    INL+

    Left Positive Polarity Input

    16

    nSHDN

    Active-Low Shutdown. Drive nSHDN high for normal operation.

    EP

    Exposed Pad. Electrically connect to PGND or leave unconnected.


  • <nav id="6muok"></nav>
  • <abbr id="6muok"></abbr>
  • <sup id="6muok"><acronym id="6muok"></acronym></sup>