• <nav id="6muok"></nav>
  • <abbr id="6muok"></abbr>
  • <sup id="6muok"><acronym id="6muok"></acronym></sup>

    HOME > Products > Audio Power Amplifier IC > Headphone Amplifier

    HT97230
    125mW Direct Drive Line Drivers/Headphone Amplifiers with 3D-Surround and Bass-Boost

    The HT97230 is a differential input Direct Drive line driver/headphone amplifier, which can also drive single-ended input signal. It is capable of driving line level loads with 3VRMS into 1kΩ with a 5V supply and 2VRMS into 600Ω loads from a 3.3V supply. A headphone load is capable of being driven with 125mW into 32Ω with a 5V supply.

    The IC performs excellent 3D surround technology realizing natural surround sound field regarded center orientation. The IC also integrates dynamic bass boost technology to provide graceful bass sound with low distortion. Both 3D surround and bass boost function is adjustable through external resistors and capacitors.

    The IC is offered with an externally set gain through external resistors (or an inter-nally fixed 6dB gain which needs to be pre-booked. The external gain setting nodes can also be used to configure filters for set-top box applica-tions. The IC has exceptional THD+N over the full audio bandwidth.

    Two versions of the IC can be chosen with different turn-on times (tON). The versions for headphone applications feature a tON of 5.5ms while the version, intended for set-top-box applications, which needs to be pre-booked, feature a 130ms tON. An on-chip charge pump inverts the power-supply input, creating a negative rail. The output stage of the amplifier is powered between the positive input sup-ply and the output of the charge pump. The bipolar sup-plies bias the output about ground, eliminating the need for large, distortion-introducing output coupling capaci-tors. The IC shutdowns and startups without click-pop noise.

    The IC is available in a 4mm x 4mm, 24-pin QFN-PP and is specified over the extended -40°C to +85°C temperature range. 20-pin QFN-PP is also available only when pre-booked.        


    DOWNLOAD THE DATA

    FEATURES

    • Adjustable 3D Surround Function

    • Adjustable Bass Boost Function

    • Direct Drive Outputs Eliminate DC-Blocking Capacitors, Save Space

    • Excellent Bass Fidelity

    • Shutdown and Startup without any Click-Pop Noise

    • Exceptional Low THD+N: 0.001% Minimum

    • Absolutely Low Noise and High SNR Performance, VN: 7μV, SNR: 112dB

    • Differential or Single-Ended Input

    • Wide 2.5V to 5.5V Operating Range

    • Output Power: 125mW (fIN = 1kHz, VDD=5V, RL=32?, THD+N=1%);

    • Output Voltage Swing:

      3Vrms (fIN = 1kHz, VDD=5V, RL=1k?, THD+N<0.1%);
      2Vrms (fIN = 1kHz, VDD=3.3V, RL=600?, THD+N<0.1%);

    • Pb Free Packages, QFN24L-PP 4mm*4mm, Extremely Simple BOM Needed

    APPLICATIONS


    • Prosumer Audio Devices     
    • Televisions


    • Headphones          

    • Set-Top Boxes

    • Simple Multimedia Interfaces

    • Blue-ray and DVD Players

    image.png

    image.png

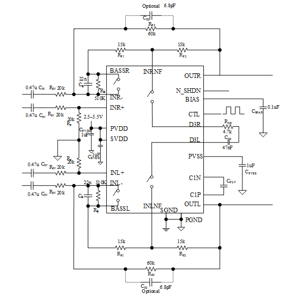
    TERMINAL FUNCTION

    PIN

    NAME

    Description

    1

    PVDD

    Charge-Pump Power-Supply Input. Bypass to PGND with 1uF.

    2

    C1P

    Positive Flying Capacitor Connection. Connect a 0.1uF capacitor between C1P and C1N.

    3

    PGND

    Power Ground. Connect PGND and SGND together at the system ground plane.

    4

    C1N

    Negative Flying Capacitor Connection. Connect a 0.1uF capacitor between C1P and C1N.

    5

    PVSS

    Negative Charge-Pump Output. Bypass to PGND with 1uF.

    6

    SGND

    Signal Ground. Connect PGND and SGND, SGND1 together at the system ground plane.

    7

    SGND1

    Signal Ground. Connect PGND and SGND, SGND1 together at the system ground plane.

    8

    D3R

    3D Control Pin

    9

    INRNF

    Right Channel Feedback.

    10

    BASSR

    Right Channel Bass Control Output.

    11

    INR+

    Right Positive Polarity Input

    12

    INR-

    Right Negative Polarity Input

    13

    SVDD2

    Signal Path Power-Supply Input. Bypass to PGND with 1uF. Connect directly to PVDD.

    14

    OUTR

    Right Direct Drive Output

    15

    BIAS

    Internal Supply Node. Bypass to PGND with 0.1uF.

    16

    OUTL

    Left Direct Drive Output

    17

    CTL

    Mode Control Terminal

    18

    SVDD

    Signal Path Power-Supply Input. Bypass to PGND with 1uF. Connect directly to PVDD.

    19

    INL-

    Left Negative Polarity Input

    20

    INL+

    Left Positive Polarity Input

    21

    BASSL

    Left Channel Bass Control Output

    22

    INLNF

    Left Channel Feedback

    23

    D3L

    3D Control Pin

    24

    nSHDN

    Active-Low Shutdown. Drive nSHDN High for Normal Operation.

    EP

    Exposed Pad. Connect to System Ground.

  • <nav id="6muok"></nav>
  • <abbr id="6muok"></abbr>
  • <sup id="6muok"><acronym id="6muok"></acronym></sup>